永州市脑科医院欢迎你! 咨询热线:0746-6222264 永州市知音潇湘心理关爱热线中心:12356/0746-6681111
收藏本站
在线留言
网络意见箱
联系我们
网站首页
医院概况
医院简介
所获荣誉
领导班子
医疗设备
组织架构
发展历程
医院环境
就医指南
就医流程
专家门诊
预约挂号
科室分布
医保政策
检查项目须知
检查结果查询
科室设置
住院部
门诊部
医技科室
药剂科
名医风采
名医风采
医疗管理
安全管理
质量管理
投诉管理
在线调查
护理园地
护理管理
护理教育
护理资讯
健康教育
天使风采
党群建设
党建工作
文明创建
职工之家
学党史悟思想办实事
纪检监察
新闻中心
医院动态
媒体视频
医疗服务提升年
科学教研
临床教学
科学研究
规章制度
医院文化
文化园地
深入贯彻学习党的二十大精神
网络意见箱
人才招聘
人才招聘
联系我们
您现在的位置:
首页
»
院务公开
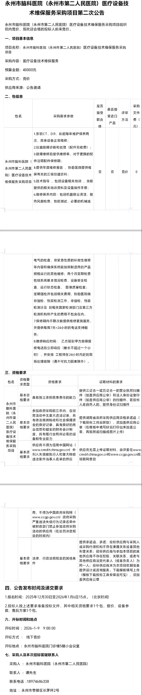
医疗设备技术维保服务采购项目第二次公告
2025-12-30 08:13:28 点击数:
上一篇:
护工服务项目成交公告
下一篇:
医疗设备技术维保服务采购项目第二次竞价失败告知书